首页
RSS
链接
归档
星标日志
中山php
短网址
Git 常用命令大全
写在2016年大年初一
Jan
14
git flow
bkkkd
, 17:43 ,
网摘
»
软件应用
,
评论(0)
,
引用(0)
,
阅读(4344)
, Via 本站原创
大
|
中
|
小
引用功能被关闭了。
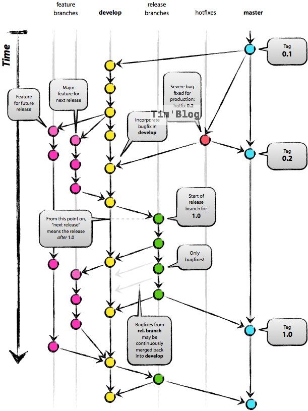
git flow是什么?
不重要,重要的是他解决了流程的问题。保证了发开和发布版本的同步。
这个图应该能看懂。不懂多看几次
发表评论
表情
打开HTML
打开UBB
打开表情
隐藏
记住我
昵称
密码
游客无需密码
网址
电邮
[注册]
分类
有感而发
[325]
模具设计
[8]
开发应用
[144]
网摘
linux/unix 命令解释
[22]
数据应用
[21]
软件应用
[32]
Web 技术
[22]
收集处
[36]
统计
访问次数 5661535
今日访问 1115
日志数量 644
评论数量 681
引用数量 0
留言数量 8
注册用户 2961
在线人数 22
搜索
日志标题
日志全文
评论引用
所有留言
最新日志
配置debian基础系统
"Key is stored ...
nmap 快速扫描端口
Linux系统添加Let's ...
快速替换git的提交地址
归档
2026/03
2026/02
2026/01
2025/12
2025/11
其他
登入
注册
RSS:
日志
|
评论
编码:UTF-8
XHTML 1.0
热门Tags
php
[12]
管理
[4]
知识
[4]
配置
[4]
数据
[3]